获奖作品全文或摘录编入《城市学研究》《城市治理决策参阅》等公开出版物、内部刊物,并纳入杭州城研中心组织编撰的研究报告,获奖者有义务根据要求对相关文稿进行必要的修改完善。


征集作品提交截止日期为2019年6月15日,详情请登录杭州国际城市学研究中心官方网站(http://www.urbanchina.org)。
联 系 人:毛老师
联系电话:87023621(13868033426)
传 真:85250987
邮 箱:cstd@vip.126.com
联系地址:浙江杭州余杭塘路2318号杭州师范大学仓前校区内杭州国际城市学研究中心
邮 编:311121
本次征集活动最终解释权归钱学森城市学金奖、西湖城市学金奖征集评选活动组委会所有。
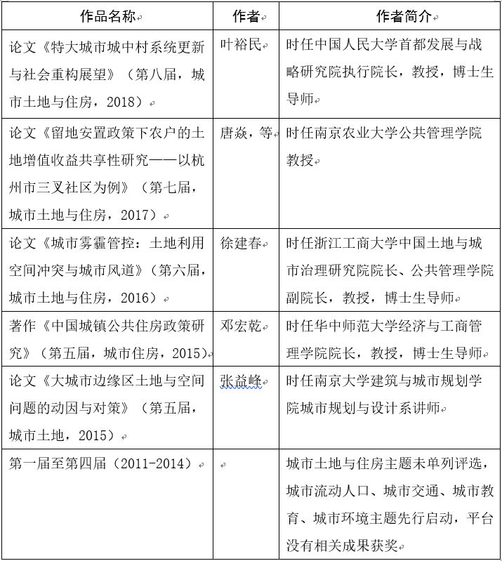
历届“钱学森城市学金奖”(城市土地与住房)获奖成果一览

供稿人:毛春红
审核人:李明超